Procesflows bij overlijden en begraving of crematie
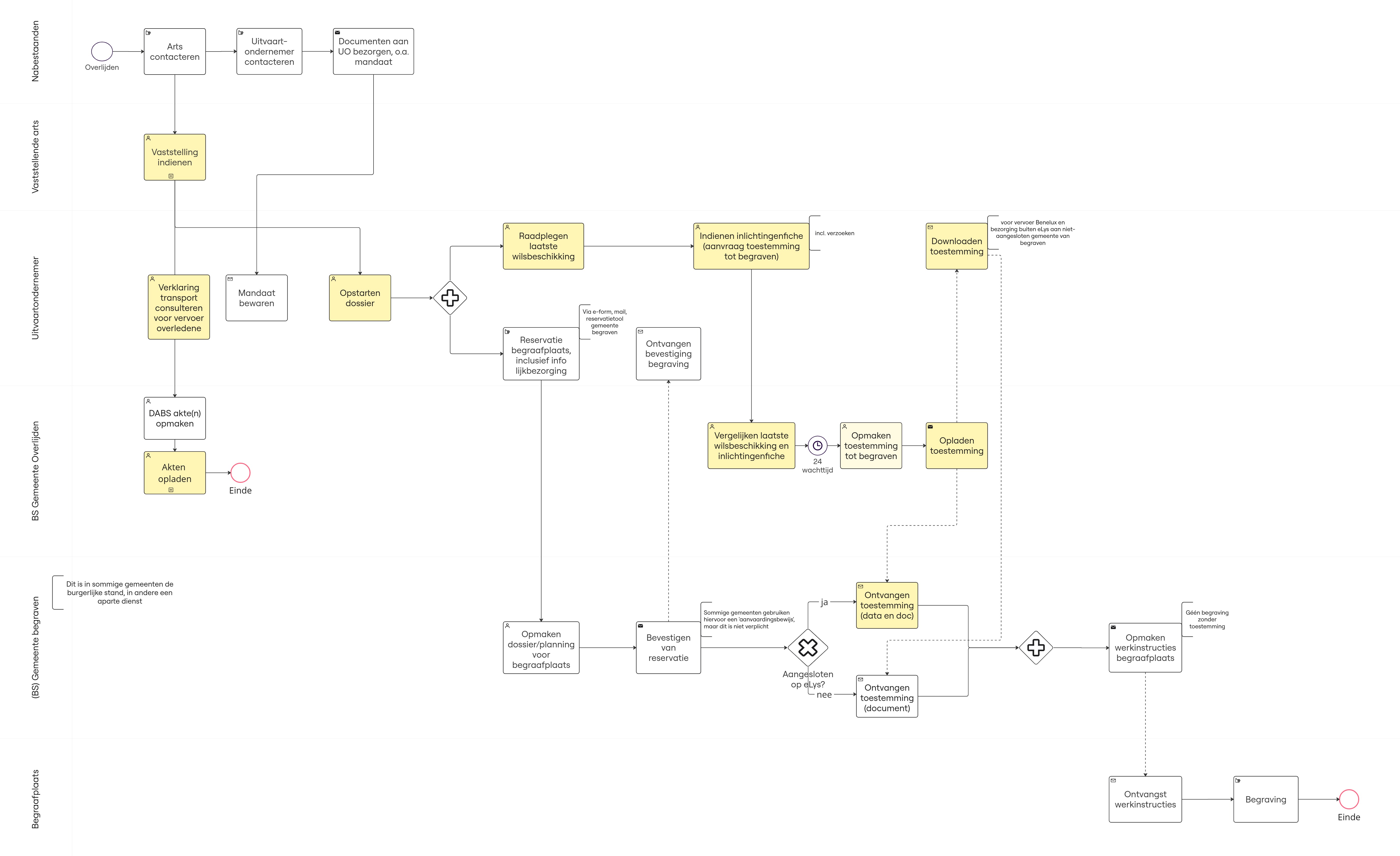
Deze pagina geeft een overzicht van het volledige proces van overlijden tot begraving of crematie. De schema’s tonen de verschillende stappen, betrokken actoren en hun onderlinge samenhang. Deze schema’s tonen de ‘standaard’ flows, zonder verdacht overlijden en betrokkenheid parket.
Legende
Gele vakjes = verloopt via eLys
Witte vakjes = gebeurt buiten eLys
Schematische voorstelling van aangifte tot begraven

Schematische voorstelling van aangifte tot crematie
