EPD - eLys integratie (post URL met parameters in de body)
Context
EPD medische softwaresystemen bevatten al een aantal gegevens van de overledene, die in eLys overgenomen kunnen worden. Door gebruik te maken van een geïntegreerde URL in het EPD kunnen artsen/ziekenhuizen dubbel invulwerk vermijden.
Technische uitwerking
Via een beveiligde (HTTPS + TLS 1.3) POST request kan het EPD systeem de eLys web applicatie openen om een nieuwe vaststelling aan te maken, met in de body een aantal parameters die vooringevuld worden (zoals het rijksregisternummer van de overledene, e-mailadres van de arts of eigen patiëntendossiernummer).

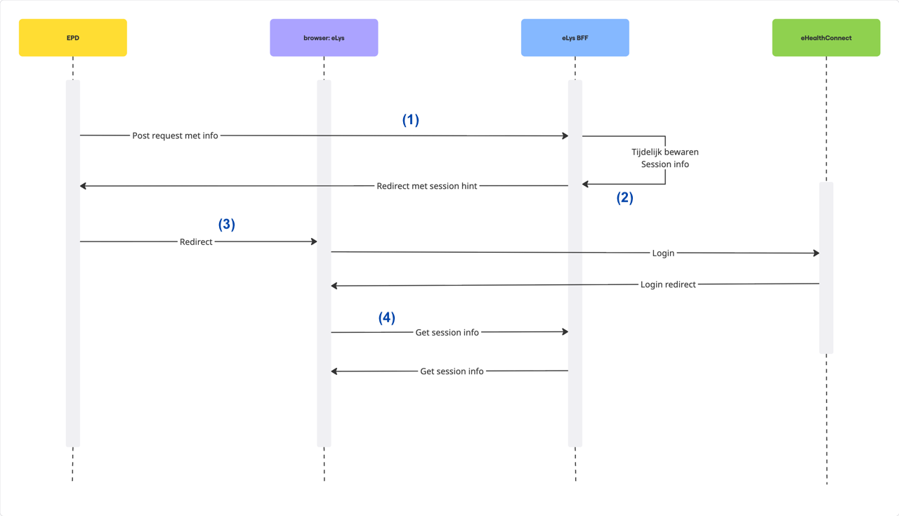
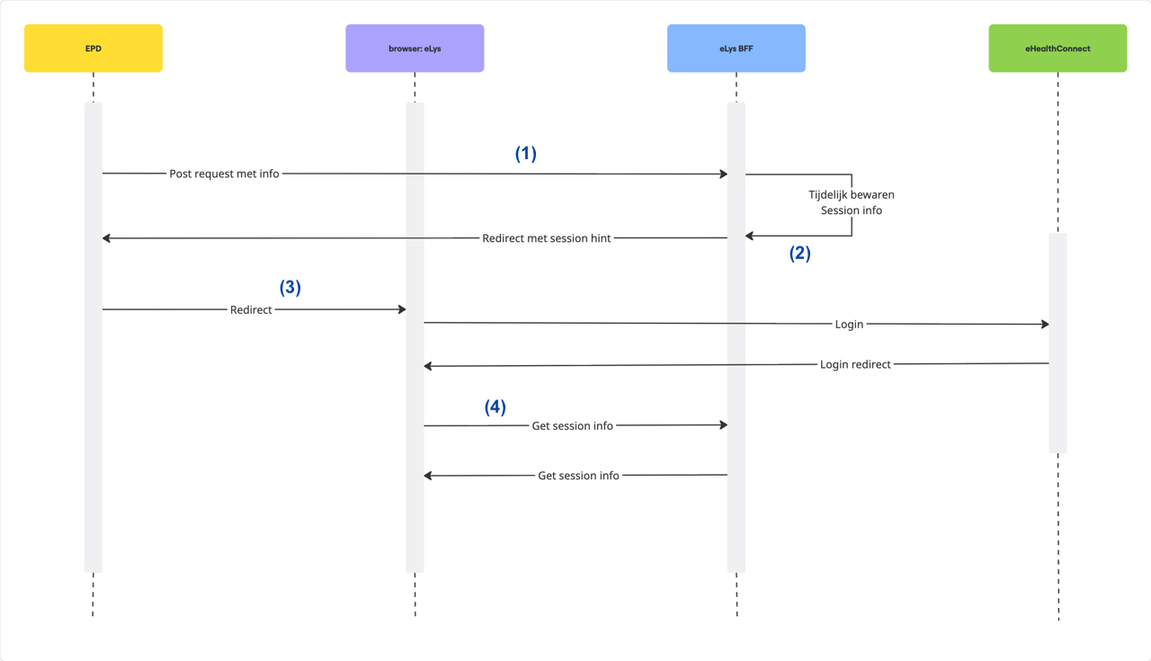
De flow vanuit het EPD systeem naar eLys wordt hierboven schematisch voorgesteld en hieronder verder toegelicht.
Het EPD systeem stuurt naar
https://elys.{{environment}}-athumi.eu/epd/logineen POST request met in de body (een deel van) volgende informatie:
Gegevens overledene en eLys-dossier
Parameter | Type | Nullable | Beschrijving |
|---|---|---|---|
overledene.rijksregisternummer | String | ✅ | |
medischDossier.nummerOverledene | String | ✅ | |
medischDossier.nummerMoeder | String | ✅ | enkel voor IIID |
arts.email | String | ✅ |
Voor niet-verblijfshouders is er geen Rijksregisternummer, in dat geval kunnen de gegevens van de overledene apart worden meegestuurd.
Parameter | Type | Nullable | Beschrijving |
|---|---|---|---|
overledene.naam | String | ✅ | |
overledene.voornaam | String | ✅ | |
overledene.geslacht | String | ✅ | Mogelijke waarden: ‘MALE'; ‘FEMALE’, 'NKN’ |
overledene.geboorte.datum | String | ✅ | |
overledene.geboorte.uur | String | ✅ | Enkel voor IIID |
overledene.geboorte.adres.land.niscode | String | ✅ | Niet België? Niet mogelijk ingeval van IIID in Vlaanderen of IID doodgeboorte. |
overledene.geboorte.adres.gemeente.niscode | String | ✅ | Deze worden enkel gebruikt indien niscode die van België is. Deze worden igv een doodgeboorte genegeerd indien adres overlijden aanwezig is. Deze dienen beide correct ingevuld te zijn om een gemeente te kunnen tonen Voor IIID-Vlaams zijn beide sowieso verplicht om te kunnen valideren dat het effectief een Vlaamse gemeente is. |
overledene.geboorte.adres.gemeente.postcode | String | ✅ | |
overledene.geboorte.adres.buitenlandseGemeente | String | ✅ | Deze wordt enkel gebruikt indien niscode NIET die van België is. Deze wordt igv een doodgeboorte genegeerd indien adres overlijden aanwezig is. |
overledene.verblijfplaats.adres.land.niscode | String | ✅ | Enkel voor IIIC |
overledene.verblijfplaats.adres.straat | String | ✅ | Enkel voor IIIC Deze dienen ofwel allemaal doorgegeven te worden, ofwel niet (maar bus mag leeg zijn). Deze worden enkel gebruikt indien niscode die van België is. Niscode en postcode dienen beide correct ingevuld te zijn om een gemeente te kunnen tonen |
overledene.verblijfplaats.adres.huisnummer | String | ✅ | |
overledene.verblijfplaats.adres.bus | String | ✅ | |
overledene.verblijfplaats.adres.postcode | String | ✅ | |
overledene.verblijfplaats.adres.niscode | String | ✅ | |
overledene.verblijfplaats.adres.buitenlandsAdres | String | ✅ | Enkel voor IIIC Deze wordt enkel gebruikt indien niscode NIET die van België is. |
overledene.huwelijk.persoonsGegevens.naam | String | ✅ | Enkel voor IIIC |
overledene.huwelijk.persoonsGegevens.voornaam | String | ✅ | Enkel voor IIIC |
Wanneer, naast deze gegevens, toch ook het rijksregisternummer wordt meegestuurd, zal eLys enkel het rijksregisternummer gebruiken en de overige gegevens negeren.
Plaats van overlijden
Parameter | Type | Nullable | Beschrijving |
|---|---|---|---|
overlijden.locatie | String | ✅ | Mogelijks waarden: ‘Thuis’, ‘Ziekenhuis’, ‘'Bejaardentehuis’, ‘OpenbareWeg’, ‘Werkplaats’ of ‘Andere’ - voor de laatste drie worden enkel exacte adressen ondersteund. |
overlijden.rizivnummerZiekenhuis | String | ✅ | Enkel relevant bij optie 'Ziekenhuis’ |
overlijden.adres.niscode | String | ✅ | Deze dienen beide correct ingevuld te zijn om een gemeente te kunnen tonen |
overlijden.adres.postcode | String | ✅ | |
overlijden.adres.straat | String | ✅ | Deze dienen ofwel allemaal doorgegeven te worden, ofwel niet (maar bus mag leeg zijn). |
overlijden.adres.huisnummer | String | ✅ | |
overlijden.adres.bus | String | ✅ | |
overlijden.adres.beschrijving | String | ✅ | Deze wordt genegeerd indien bovenstaande adres-velden werden ingevuld. Enkel relevant bij optie ‘Andere’ |
Enkel als de locatie van het overlijden ‘Ziekenhuis’ is, en het rizivnummerZiekenhuis van het ziekenhuis en adres van het ziekenhuis matchen met een ziekenhuis gekend bij eLys, zal een ziekenhuis geselecteerd worden in de vaststelling. In andere gevallen negeren we de gegevens (en zal er geen voorinvulling gebeuren). De selectie van het juiste ziekenhuis is essentieel voor het ontvangen van de eHealthBox-notificatie.
Gegevens moeder van overledene
Deze gegevens zijn enkel relevant voor een model IIID
Parameter | Type | Nullable | Beschrijving |
|---|---|---|---|
moeder.rijksregisternummer | String | ✅ | |
moeder.naam | String | ✅ | |
moeder.voornaam | String | ✅ | |
moeder.geslacht | String | ✅ | |
moeder.geboorte.datum | String | ✅ | |
moeder.geboorte.adres.land.niscode | String | ✅ | |
moeder.geboorte.adres.gemeente.niscode | String | ✅ | Deze worden enkel gebruikt indien niscode die van België is. Deze dienen beide correct ingevuld te zijn om een gemeente te kunnen tonen |
moeder.geboorte.adres.gemeente.postcode | String | ✅ | |
moeder.geboorte.adres.buitenlandseGemeente | String | ✅ | Deze wordt enkel gebruikt indien niscode NIET die van België is. |
moeder.verblijfplaats.adres.land.niscode | String | ✅ | |
moeder.verblijfplaats.adres.straat | String | ✅ | Deze dienen ofwel allemaal doorgegeven te worden, ofwel niet (maar bus mag leeg zijn). Deze worden enkel gebruikt indien niscode die van België is. |
moeder.verblijfplaats.adres.huisnummer | String | ✅ | |
moeder.verblijfplaats.adres.bus | String | ✅ | |
moeder.verblijfplaats.adres.postcode | String | ✅ | |
moeder.verblijfplaats.adres.niscode | String | ✅ | |
moeder.verblijfplaats.adres.buitenlandsAdres | String | ✅ | Deze wordt enkel gebruikt indien niscode NIET die van België is. |
Wanneer, naast de gedetailleerde gegevens, toch ook het rijksregisternummer wordt meegestuurd, zal eLys enkel het rijksregisternummer gebruiken en de overige gegevens negeren.
Voorbeeld IIIC - overledene met rijksregisternummer in ziekenhuis
{
"overledene": {
"rijksregisternummer" : "41620999728"
},
"overlijden": {
"locatie" : "Ziekenhuis",
"rizivnummerZiekenhuis": "71032209",
"adres": {
"straat": "Herestraat",
"huisnummer": "49",
"bus": "",
"postcode": "3000",
"niscode": "24062"
}
},
"medischDossier": {
"nummerOverledene": "NR1234"
},
"arts": {
"email":"test@arts.be"
}
}
Voorbeeld IIID - rijksregisternummer overledene en moeder gekend, in ziekenhuis
{
"overledene": {
"rijksregisternummer" : "24110100986"
},
"moeder": {
"rijksregisternummer" : "84020203237"
},
"overlijden": {
"locatie" : "Ziekenhuis",
"rizivnummerZiekenhuis": "71032209",
"adres": {
"straat": "Herestraat",
"huisnummer": "49",
"bus": "",
"postcode": "3000",
"niscode": "24062"
}
},
"medischDossier": {
"nummerOverledene": "NR1234",
"nummerMoeder": "NR5678"
},
"arts": {
"email":"test@arts.be"
}
}
Voorbeeld IIIC - niet-verblijfshouder, langs openbare weg
{
"overledene": {
"naam" : "Janssens",
"voornaam" : "Eric",
"geslacht" : "MALE",
"geboorte": {
"datum": "1941-05-12",
"adres": {
"land": {
"niscode": "150"
},
"gemeente": {
"niscode": "24062",
"postcode": "3000"
}
}
},
"verblijfplaats": {
"adres": {
"land": {
"niscode": "150"
},
"straat": "Kerkstraat",
"huisnummer": "5",
"bus": "",
"postcode": "3000",
"niscode": "24062"
}
},
"huwelijk": {
"persoonsGegevens": {
"naam": "Maria",
"voornaam": "Janssens"
}
}
},
"overlijden": {
"locatie" : "OpenbareWeg",
"adres": {
"postcode": "3000",
"niscode": "24062"
}
},
"medischDossier": {
"nummerOverledene": "NR1234"
},
"arts": {
"email":"test@arts.be"
}
}
- JSON
{ "overledene": { "rijksregisternummer" : "{{RRN}}" }, "medischDossier": { "nummerOverledene": "{{EPDNummer}}", "nummerMoeder": "{{EPDNummerMoeder}}" }, "arts": { "email":"{{email}}" } }
Medische gegevens zijn niet toegelaten via de post-URL.
eLys houdt de informatie tijdelijk bij en geeft een url terug waarnaar de gebruiker moet navigeren.
Deze url zorgt ervoor dat de login flow met eHealth connect wordt opgestart alvorens de gegevens terug klaar te zetten voor de gebruiker.
Na een succesvolle login wordt de session info terug opgehaald en beschikbaar gemaakt voor de gebruiker. Die info kan dan vooringevuld worden in bepaalde velden binnen eLys (bijvoorbeeld het rijksregisternummer van de overledene). Mocht de gebruiker niet aanmelden dan wordt de informatie automatisch verwijderd (na een kortere session timeout dan de standaard, 15').
Dit is zowel mogelijk voor Model IIIC als Model IIID, de arts zal het type aangifte moeten selecteren en pas bij het openen van de eerste stap zal het Rijksregisternummer vooringevuld staan. Opgelet: inloggen door de arts blijft noodzakelijk (via CSAM).
Indien er gekozen wordt om het eigen EPD patiëntendossiernummer mee te geven, gelieve dit enkel te doen als dit geen Rijksregisternummer bevat. Deze informatie wordt immers bezorgd aan het Departement Zorg voor eventuele contactname nadien rond het dossier een mag geen RRN bevatten.