Aansluiten op het KLIP als Kabel- en Leidingbeheerder
1. Wanneer ben je een Kabel- en Leidingbeheerder (KLB)?
Elke natuurlijke persoon of rechtspersoon die beroepshalve kabels en leidingen beheert op het grondgebied van het Vlaams Gewest, wordt beschouwd als KLB en valt onder de verplichtingen van het KLIP-decreet.
Het gaat zowel om kabels en leidingen voor netten met een openbare nutsfunctie als om kabels en leidingen die enkel voor privégebruik dienen. Het maakt daarbij niet uit of deze kabels en leidingen op openbaar domein liggen of niet.
Elke KLB is wettelijk verplicht zich te registreren in KLIP. Daarbij hoort:
Het definiëren van het werkingsgebied (KLB-zone)
Het digitaal bevestigen van planaanvragen
Het digitaal beantwoorden van planaanvragen in IMKL-formaat
2. Stappenplan: aansluiten op het KLIP als KLB
Omdat je als KLB planaanvragen binnen 5 werkdagen na ontvangst in IMKL-formaat moet beantwoorden, zorg je er best eerst voor dat je je leidinggegevens effectief conform het IMKL-model kan aanleveren.
Doorloop daarom eerst onderstaande stappen voordat je je als KLB registreert.
Stap 1: Leidinggegevens verzamelen en omzetten naar IMKL
IMKL (InformatieModel Kabels en Leidingen) is het standaard datamodel waarin je leidinggegevens aanlevert via KLIP.
A. Inventariseer je bestaande leidinggegevens
Verzamel alle noodzakelijke data om leidingen te lokaliseren:
Ligging
Netwerktype
Status
Diameter
Nauwkeurigheid
…
Voeg waar nodig extra info toe, zoals dwarsprofielen en detailplannen.
B. Zorg voor IMKL-conforme bestanden
Zet je leidinggegevens vervolgens om naar IMKL-formaat (XML). Je kan dit:
zelf doen (als je kennis hebt van XML), of
laten uitvoeren door een dienstenleverancier.
Meer info: Leidinggegevens omzetten naar IMKL.
KLIP voert zelf geen conversie uit naar IMKL.
C. Test je IMKL-pakket
Gebruik de IMKL-testpagina om je IMKL-pakket te testen en valideren.
Is het pakket ongeldig? Dan krijg je fouten en waarschuwingen.
Is het pakket geldig? Dan kan je het bekijken in de leidingenviewer met het GRB als achtergrondkaart.
Meer info: IMKL-validatie.
Testpakketten staan los van een planaanvraag en worden niet bewaard door KLIP.
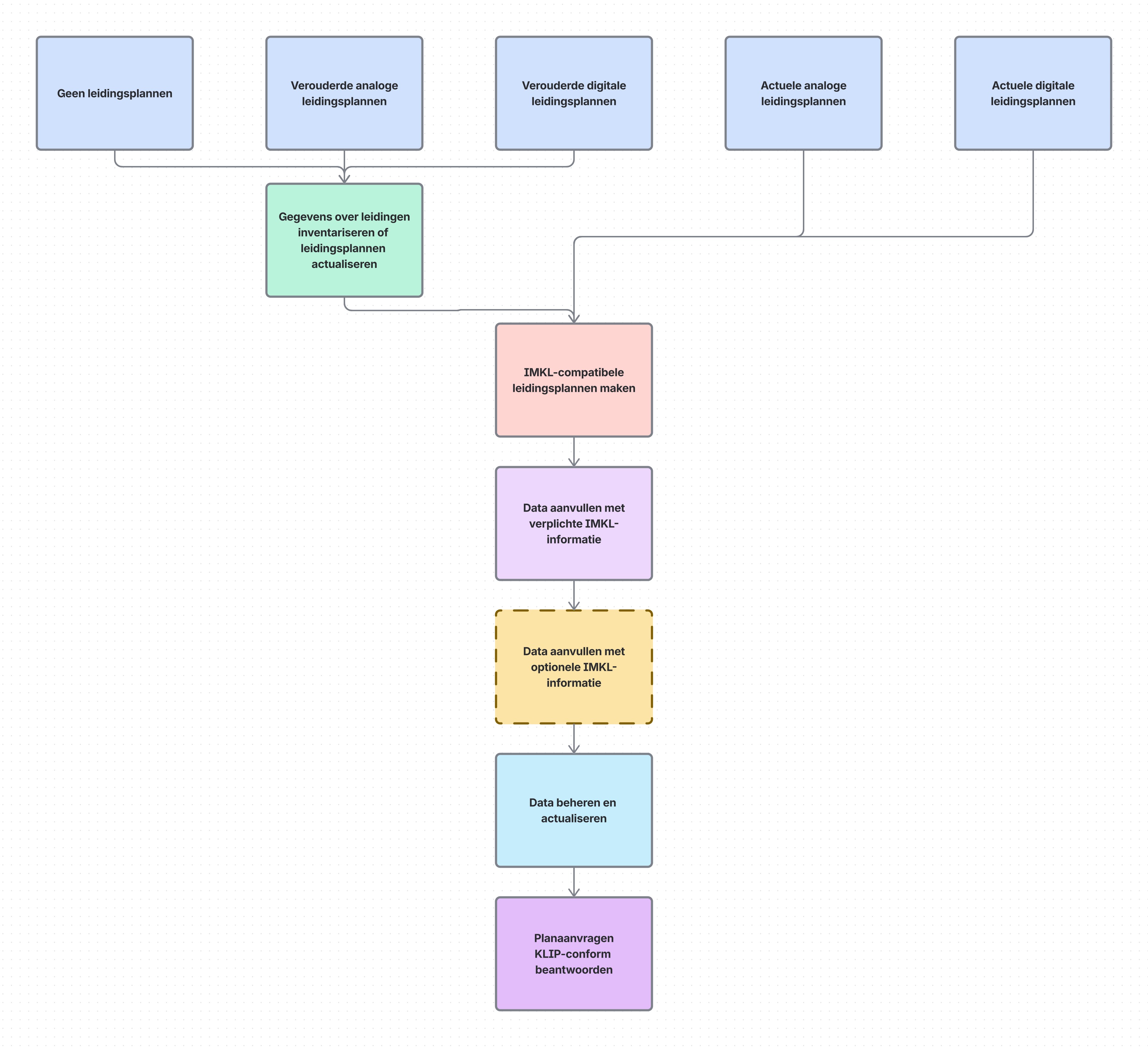
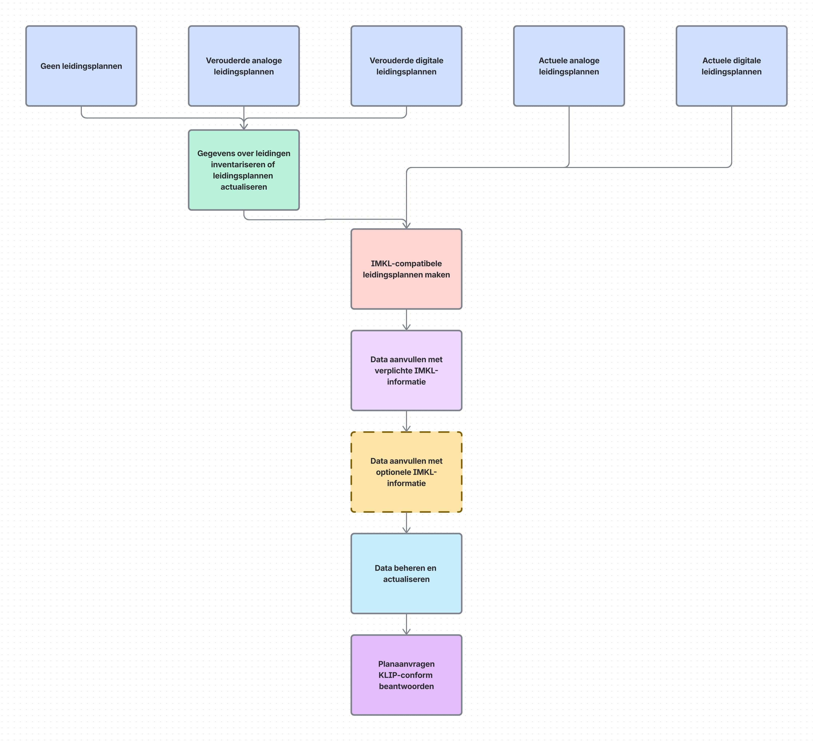
D. Schema: Omzetten leidinggegevens naar IMKL
Het schema hieronder helpt je om in kaart te brengen welke verschillende stappen je moet ondernemen om je leidinggegevens om te zetten naar IMKL.
Welke stappen je precies doorloopt, hangt af van je startsituatie en van de manier waarop je je leidingplannen vandaag al beheert of beschikbaar hebt.

Stap 2: Registratie als KLB in KLIP
Belangrijk: registreer je pas als KLB wanneer je organisatie volledig klaar is om planaanvragen binnen 5 werkdagen te beantwoorden met een IMKL-pakket.
Proces via de KLIP-webtoepassing
A. Laat je organisatie typeren als KLB
Om te kunnen starten moet je organisatie:
Gekend zijn in Gebruikersbeheer Vlaanderen
Getypeerd worden als “KLB” door Athumi
Werkwijze:
Ga naar Gebruikersbeheer Vlaanderen en log in als wettelijk vertegenwoordiger.
De organisatie wordt automatisch toegevoegd op basis van het rijksregisternummer van de wettelijk vertegenwoordiger.
Stuur je KBO-nummer naar klip@athumi.eu zodat Athumi de typering ‘KLB’ kan toekennen aan je organisatie.
B. Ken gebruikersrechten toe
Als Kabel- en Leidingbeheerder zijn er verschillende rollen beschikbaar:
KLB beheerder: kan de instellingen van de KLB beheren.
KLB operator: kan de planaanvragen gericht aan de KLB bekijken, bevestigen en beantwoorden.
KLB raadpleger: kan de planaanvragen gericht aan de KLB en de gegeven antwoorden bekijken, maar niet bevestigen of beantwoorden.
KLIM beheerder: kan de administratieve gegevens van een KLIM-KLB beheren.
Voor elk van deze rollen kunnen er rechten worden toegekend in:
KLIP productieomgeving: Gebruikersbeheer
KLIP testomgeving: Gebruikersbeheer TNI (KLIP testomgeving)
De ‘Hoofd Lokale Beheerder’ kent deze rechten toe aan medewerkers. Heeft je organisatie nog geen ‘Hoofd Lokale Beheerder?’ Dan kan de wettelijk vertegenwoordiger een medewerker aanduiden als ‘Hoofd Lokale Beheerder’.
C. Registreer je organisatie in KLIP als KLB
Doorloop eerst het volledige proces in de KLIP testomgeving. Als dat gelukt is, kan je daarna werken in de KLIP productieomgeving.
Meld je aan als KLB in KLIP (hiervoor heb je de rol van ‘KLB beheerder’ nodig)

Ga naar Instellingen > Organisaties

Klik op “Ja, ik ben een leidingbeheerder”

Laad je werkingsgebied op, namelijk een polygoon die je KLB-zone afbakent.
Meer info: Zone aanmaken.
Een nieuwe KLB-zone moet 45 dagen actief zijn vóór je effectief als beheerder wordt beschouwd.
Zodra je zone actief is, kan je planaanvragen ontvangen. Vanaf dat moment moet je in staat zijn om planaanvragen correct en tijdig te beantwoorden met een IMKL-pakket.
Proces via de KLIP-webservices (API)
Athumi biedt de KLIP-webtoepassing aan waarin je de volledige KLIP-flow kan doorlopen. Voor bepaalde functionaliteiten stelt Athumi ook KLIP-webservices (API’s) ter beschikking. Die kan je integreren in je eigen gebruikerssoftware.
Als kabel- en leidingbeheerder kan je via de KLIP-webservices (API):
Een (sub)organisatie instellen en beheren
KLB-zones beheren
Planaanvragen bevestigen
Planaanvragen beantwoorden
Meer info: API Kabel- en Leidingbeheerders
Stap 3: Planaanvragen beantwoorden
Proces via de KLIP-webtoepassing
Elke KLB is verplicht om planaanvragen tijdig te behandelen.
Bevestig de ontvangst van de planaanvraag binnen de 2 werkdagen.
Beantwoord de planaanvraag binnen de 5 werkdagen.
Heb je geen leidingen in de zone?
→ Kies: “Ik heb geen kabels of leidingen in deze zone”.Heb je wel leidingen in de zone?
→ Laad een geldig IMKL-pakket op.
Proces via de KLIP-webservices (API)
Meer info: API Kabel- en Leidingbeheerders